NATURE
-
How AI slop is causing a crisis in computer science
AI slop is flooding computer science journals and conferences.Credit: Quality Stock/Alamy Fifty-four seconds. That’s how long it took Raphael Wimmer…
Read More » -
Hunter-gatherers took refuge in European ‘water world’ for millennia
The Bell Beaker culture, named after a type of ceramic vessel, arose in Europe from around 2800 BC.Credit: Lanmas/Alamy A…
Read More » -
US grant applicants surge at prestigious European research agency
Money could become harder to come by for European scientists if the overall European Research Council pot does not dramatically…
Read More » -
NASA’s latest telescope is a feat of early-career leadership
Pandora’s launch marks a first for many of the scientists and engineers involved in the mission.Credit: NASA’s Goddard Space Flight…
Read More » -
China’s relationship with foreign scientific powers is changing rapidly
A new study shows most elite researchers in China remained in the country over the course of their careers.Credit: An…
Read More » -
This robot hand detaches and walks by itself
Human hands are incredibly dexterous tools — but they have their limits. They are asymmetric, they have only a single…
Read More » -
What were the first animals? The fierce sponge–jelly battle that just won’t end
Which animals came first? For more than a century, most evidence suggested that sponges, immobile filter-feeders that lack muscles, neurons…
Read More » -
Guinea-Bissau suspends US-funded vaccine trial as African scientists question its motives
Guinea-Bissau will implement a universal birth-dose policy for the Hepatitis B vaccine in 2027.Credit: Enrique Lopez-Tapia/Nature Picture Library/Alamy Public-health authorities…
Read More » -
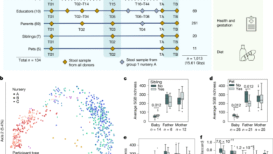
Baby-to-baby strain transmission shapes the developing gut microbiome
Cohort description and recruitment A total of 134 volunteers comprising babies (4–15 months old at nursery start, median 10 months, 18 male,…
Read More » -
How do vaccine cutbacks affect public health? Ask Japan
Despite having a strong healthcare system, vaccine hesitancy and mixed messages from government have curtailed some immunization efforts.Credit: Carl Court/Getty…
Read More »